各省、自治区、直辖市及计划单列市、新疆生产建设兵团工业和信息化主管部门、应急管理部门、安全生产监督管理局:
现将《国家安全产业示范园区创建指南(试行)》。现印发给你们,请遵照认真贯彻执行。
工业和信息化部 应急管理部
国家安全产业示范园区创建指南(试行)
第一章 总则
第一条 为落实《中共中央 国务院关于推进安全生产领域改革发展意见》和《安全生产“十三五”规划》部署,指导国家安全产业示范园区建设工作,促进安全产业集聚发展,按照《关于加快安全产业发展的指导意见》(工信部联安全〔2018〕111号)要求,制定本指南。
第二条 本指南所指国家安全产业示范园区(以下简称示范园区)是指依法依规设立的各类开发区、工业园区(聚集区)以及国家规划重点布局的产业发展区域中,以安全产业为重点发展方向,具有示范、支撑、带动作用,特色鲜明的产业集聚、集群区域。
第三条 本指南适用于示范园区和示范园区创建单位[以下统称示范园区(含创建)]的申报、评审、命名和管理等工作。
第四条 示范园区(含创建)建设工作要统筹布局、因地制宜、合理定位、有序推进。
第五条 工业和信息化部会同应急管理部负责示范园区(含创建)的命名和指导工作。(科技成果评价)各省、自治区、直辖市及计划单列市、新疆生产建设兵团工业和信息化主管部门会同当地应急管理部门(以下分别统称省级工业和信息化主管部门、省级应急管理部门)负责组织本地区示范园区(含创建)的初审和上报等工作,并配合工业和信息化部、应急管理部指导示范园区(含创建)的建设工作。各类开发区、工业园区(聚集区)等管理机构负责示范园区(含创建)的建设、申报和管理等工作。
第二章 申报条件和评价指标
第六条 申报示范园区(含创建)应当具备以下基本条件:
(一)产业规划。具有明确的产业发展规划和目标,发展内容符合相关政策要求。
(二)产业实力。具有一定区位优势、产业基础和创新能力;有特色鲜明的发展区域,示范园区(含创建)内企业年销售收入须达到一定规模。其中,示范园区不低于100亿元(特殊类型地区不低于80亿元),创建单位不低于40亿元(特殊类型地区不低于30亿元)。
(三)产业集聚。安全产业相对集中,有一定企业数量,其中骨干企业位居同行业前列或具备良好发展潜力,行业带动性强,市场前景良好。
(四)组织体系。有负责园区建设和管理的组织体系,有相应的工作机制、园区信息化管理制度和具体工作方案。
(五)安全服务。具有为周边区域提供安全教育培训、演练体验等安全服务的能力,安全服务基础较好。
(六)公共服务。具有公共服务机构,服务标准规范;投融资、保险、科技成果交易、现代物流、人才引进等产业服务体系较为完善。
(七)安全管理。园区内安全生产管理规范,企业安全生产责任制健全,安全生产管理体系完善,近三年内未发生较大及以上生产安全事故。
(八)发展环境。园区所在地各级政府在发展规划、技术创新、财政政策、政务服务和人才发展等方面有明确支持安全产业发展的要求。
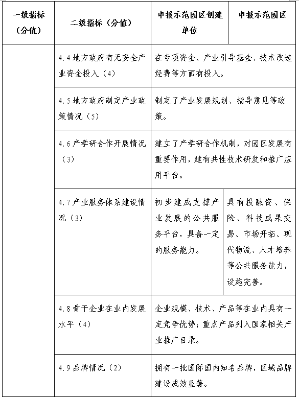
第七条 示范园区(含创建)的评价指标体系包括产业规模、创新能力、安全保障和发展环境4类一级指标和19个二级指标。(指标评价体系见附件1)。
第三章 申报、评审和命名
第八条 申报材料包括:
(一)申报单位所在省级工业和信息化主管部门、应急管理部门的联合上报文件和初审意见。
(二)示范园区(含创建)建设方案(编制要点见附件2)。
(三)示范园区(含创建)申报表(在国家安全产业大数据平台http://safetybigdata.org申报系统中打印)。申报表中涉及的产业规模数据,以当地统计部门确认的数据为准。
(四)园区内安全产业领域相关企业和科研机构信息(需企业和科研机构在国家安全产业大数据平台上填报)。
第九条 根据评价指标体系设置的条件和要求,申报单位结合自身情况自愿向所在省级工业和信息化主管部门提出申报示范园区或创建示范园区的申请,并通过国家安全产业大数据平台申报系统在线提交申报材料。(科技成果评价)省级工业和信息化主管部门会同应急管理部门联合审查后,通过在线申报系统提交审查意见扫描件,并将所有申报材料纸质版原件一式3份送工业和信息化部。
第十条 工业和信息化部会同应急管理部委托第三方机构组织专家对申报单位进行评审。
第十一条 评审采用专家打分制,必要时可组织现场考察。未通过评审的申报单位可对材料补充完善,报工业和信息化部和应急管理部申请复审。复审仍未通过的,本年度不再受理申报。
第十二条 对通过示范园区评审的申报单位,评审结果在工业和信息化部、应急管理部网站及国家安全产业大数据平台公示7天。符合要求的,工业和信息化部和应急管理部联合命名为“国家安全产业示范园区”。
第十三条 对于通过示范园区创建单位评审的申报单位,以及对于未通过示范园区评审但已达到创建条件的申报单位,评审结果在工业和信息化部、应急管理部网站及国家安全产业大数据平台公示7天。符合要求的,工业和信息化部、应急管理部联合命名为“国家安全产业示范园区创建单位”。
第四章 示范园区和创建单位管理
第十四条 创建单位应遵循培育和发展相结合的原则,达到示范园区条件后,按照第九条规定进行申报。
第十五条 每年3月底前,命名的示范园区(含创建)应将上一年度工作总结和本年度工作计划上报至所在省级工业和信息化主管部门与应急管理部门,(科技成果评价)并由省级部门核实汇总后分别报工业和信息化部、应急管理部。
第十六条 工业和信息化部、应急管理部每3年委托专家或第三方机构对示范园区(含创建)建设情况进行评估。评估办法另行制定。
第十七条 示范园区(含创建)名录、年度发展情况和定期评估结果将在工业和信息化部、应急管理部网站和国家安全产业大数据平台上公布。
第十八条 示范园区(含创建)未按规定上报年度工作总结和计划的,工业和信息化部和应急管理部可要求其限期提交;仍不提交的,可撤销其命名。
第十九条 评估结果不合格的,评估单位可提出限期整改要求。未落实整改措施或经整改仍不符合要求的,工业和信息化部和应急管理部撤销其命名。
第二十条 对上报资料弄虚作假的示范园区(含创建),工业和信息化部、应急管理部给予警示,并责其限期改正;情节严重的,撤销其命名,并暂停其所在省份下一年度的申报工作。
第二十一条 示范园区(含创建)所提供的安全产品和服务或企业行为对社会造成重大不良影响的,工业和信息化部、应急管理部给予警示,造成严重后果的,撤销其命名。
第二十二条 示范园区(含创建)近三年发生两次及以上一般生产安全事故的,或发生较大及以上生产安全事故的,撤销其命名。
第二十三条 工业和信息化部、应急管理部对示范园区(含创建)建设和发展予以支持。(科技成果评价)根据实际情况组织制定相关政策,在产学研合作、技术推广、应用示范、标准制定、项目支持、资金引导、交流合作等方面给予重点指导和支持,加快引导产业集聚,推动产业升级,并适时将其纳入安全生产保障支撑体系支持范围。
第二十四条 对安全产业发展迅速、经济效益突出、社会效益显著的示范园区,支持其申报安全产业类国家新型工业化产业示范基地。
第五章 附则
第二十五条 本指南由工业和信息化部、应急管理部负责解释。
第二十六条 本指南自发布之日起施行。
附件1 国家安全产业示范园区评价指标体系
附件2 国家安全产业示范园区(含创建)建设方案编制要点





