近日,被誉为“中国智能科学技术最高奖”的“吴文俊人工智能科学技术奖”第八届获奖名单公布。根据《吴文俊人工智能科学技术奖励条例》和《吴文俊人工智能科学技术奖励实施细则》相关规定,经形式审查、会议初评、终评答辩,决定对70项成果授予2018年度“吴文俊人工智能科学技术奖”,包含杰出贡献奖1项、自然科学奖15项、技术发明奖13项、科技进步奖18项、科技进步奖企业技术创新工程项目11项、科技进步奖科普项目1项、优秀青年奖11项。

清华大学等“不确定非线性系统建模理论与智能学习方法”项目科技成果评价会现场。
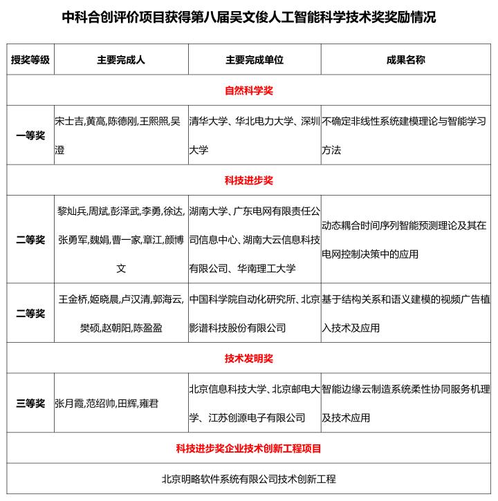
其中,由清华大学、华北电力大学、深圳大学完成的《不确定非线性系统建模理论与智能学习方法》项目,获得了第八届吴文俊人工智能科学技术奖自然科学奖一等奖。该项目于2018年7月23日通过了我国第一家第三方专业科技成果评价机构——中科合创(北京)科技成果评价中心进行的科技成果评价,其出具的《科技成果评价报告》是项目获奖的重要佐证材料。《科技成果评价报告》的专家结论指出:该项目在模糊微分系统解的适定性、基于极限学习机/随机机会约束的智能学习方法、取缺失值及集值特征数据集的特征提取方法、全蕴涵模糊推理方法及模糊规则库的构建方法等共性基础理论与方法研究方面取得了突破性成果,理论与方法创新性强,应用效果好,主要成果达到国际领先水平。
另有《动态耦合时间序列智能预测理论及其在电网控制决策中的应用》、《基于结构关系和语义建模的视频广告植入技术及应用》等4项获奖项目通过了中科合创(北京)科技成果评价中心进行的科技成果评价。

中科合创(北京)科技成果评价中心经科技部有关部门批准成立,是工信部认定的国家军民融合科技评估机构,也是全国唯一家与公安部科技信息所联合开展全国公安系统和社会公共安全领域科技成果评价的第三方专业评价机构。与科技部有关部门、中国标准化研究院等单位共同参与了多项有关科技成果评价国家标准的起草和制定工作。汇聚了3000多名包括院士、国务院参事、学术带头人、国家重点实验室负责人等高层次、权威的专家团队,能够胜任不同领域的科技成果评价工作,累计召开评价会议3000多场,一批清华大学、北京大学、中国科学院、水利部规划设计总院、中国华能集团、工信部第五研究所、公安部道路交通安全中心等国内顶尖高校、知名科研院所、企事业单位的重大成果通过了中科合创的评价,为促进其科研成果的转移转化提供了服务支撑,得到了社会各界的广泛认可。